半岛官网入口网页版中国有限公司官方
关于建通
董事长寄语
集团概况
集团战略
发展历程
管理团队
集团品牌
半岛官网入口网页版中国有限公司官方
企业新闻
行业资讯
政策聚焦
公告通知
建通招标
招标公告
中标公告
更正公告
集团业务
房地产投资开发
招标代理
工程造价咨询
工程咨询
工程设计
工程监理
工程施工
工程检测
物业管理
企业文化
企业宗旨
企业精神
企业理想
企业刊物
人力资源
人才理念
招聘岗位
培训信息
考试信息
联系我们
当前位置:
半岛官网入口网页版中国有限公司官方
> 正文
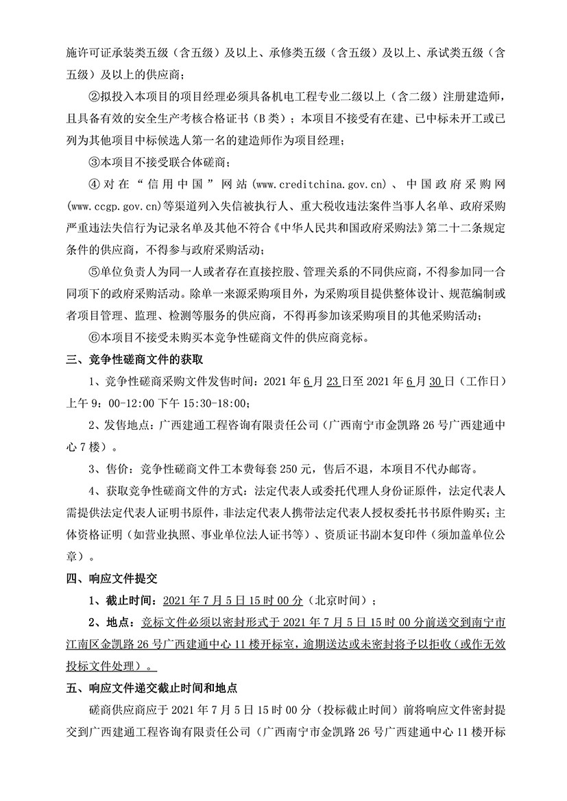
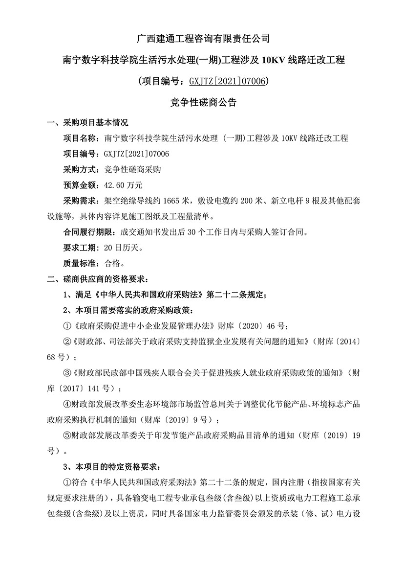
南宁数字科技学院生活污水处理(一期)工程涉及10KV 线路迁改工程 (项目编号:GXJTZ[2021]07006) 竞争性磋商公告
来源:
作者:
时间:2021-06-23
点击:
3958
次
分享:
安博站官网
|
欧亿官方网页版
|
安博电子
|
mk官网
|
开云登陆入口
|
安博站官网登录入口
|
开云足球体育
|
千亿球友会登录入口
|
乐动网页版登录入口
|